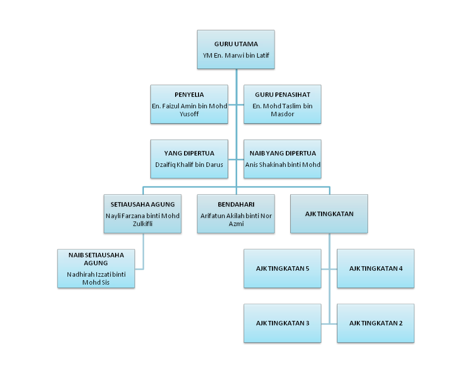
Организационная диаграмма в SmartArt: Примеры и создание
Раздел: Снимки мастерства